【導讀】瑞森半導體LLC系列恒流方案在LED驅動電源應用設計案例分享,本篇案例是RSC6105S在30W-42W功率段,應用在教育照明與辦公照明的電源方案,內容包括:原理圖、PCB、BOM、變壓器參數、整燈頻閃指標數據等,方便給工程師朋友們做電源設計參考之用。
一、前言
瑞森半導體LLC系列恒流方案在LED驅動電源應用設計案例分享,本篇案例是RSC6105S在30W-42W功率段,應用在教育照明與辦公照明的電源方案,內容包括:原理圖、PCB、BOM、變壓器參數、整燈頻閃指標數據等,方便給工程師朋友們做電源設計參考之用。
二、RSC6105S 30W-42W案例分享
設計步驟如下:
2.1首先要明確輸入電壓范圍段:ACIN 180V-264V/50HZ,其中單電壓段的對于瑞森半導體CS-CP-LLC方案做高PF方案性價比最高。如果客戶需求是全電壓段ACIN 90V-264V/50-60HZ,那就要另外加APFC線路模塊才能實現全壓高PF。
接下來確認輸出光源的燈珠串并數與每個燈珠電壓,以此來確定輸出電壓和輸出電流,根據電壓和電流的乘積得到輸出功率的最大值,選擇對應的IC。參照輸出功率的最大值來選擇匹配IC的產品型號:如50W以內推薦RSC6105S、50W-75W以內推薦RSC6107S、80W-120W以內推薦RSC6112S、150W-400W以上推薦RSC6120S(如下圖所示)。

2.2根據下表的計算出關鍵參數的參數值,如諧振電感,諧振電容,電荷泵電容,高壓電容,變壓器的匝比,反饋的比值等關鍵器件;

2.3對于表單中沒有計算的功率器件:MOS,肖特基,整流橋等選型說明如下,這類LLC軟開關的器件的選型:瑞森半導體CS-CP-LLC方案MOS耐壓500V,肖特基耐壓是驅動電壓空載電壓的2-3倍(考慮溫升升高后降額使用,以及對應溫度曲線),電流值的大小與電源散熱有直接關系,一般輸出1A電流,推薦選用3A-5A的肖特基;整流橋選用快恢復或超快恢復的RS系列,US系列,ES系列等,電荷泵的二極管需選用超快的US系列,ES系列(一篇推文專門有分享關鍵器件的選型,可以查閱);
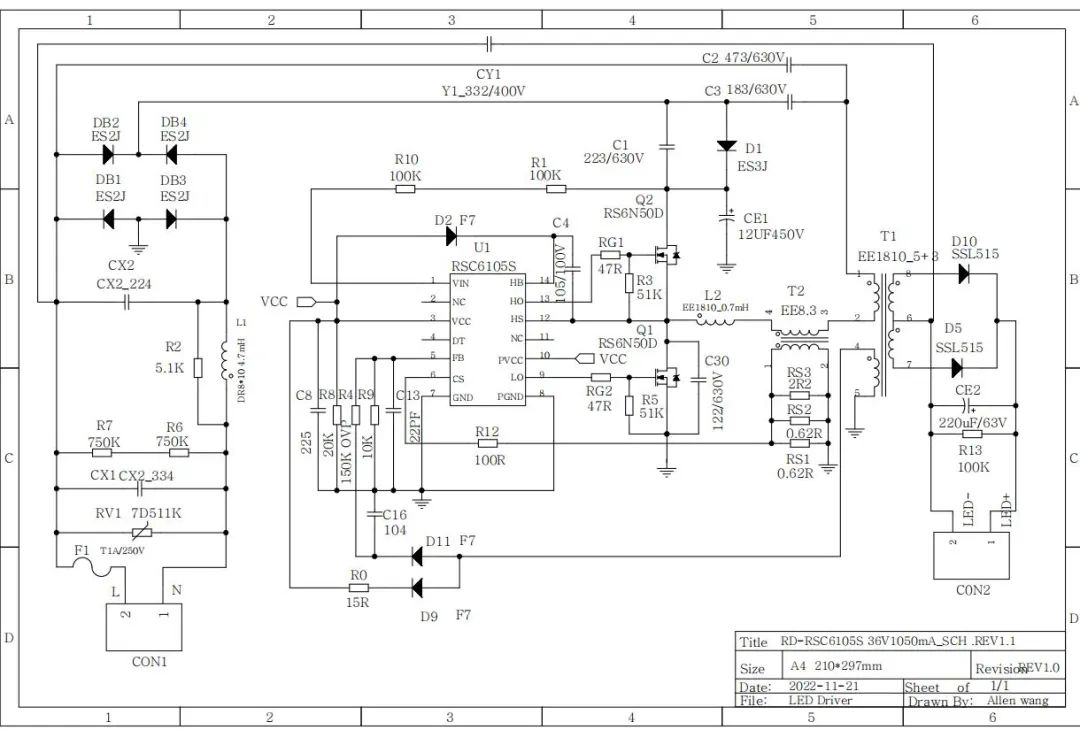
2.4接下來進行原圖制作與PCB layout,分享實際案例的原理圖(產品基本規格:輸入AC180-264V/50HZ,輸出30-40V/1050mA,高PF無頻閃方案)如下:


2.5接下來制作BOM物料清單與變壓器諧振電感圖檔,分享實際案例的(產品基本規格:輸入AC180-264V/50HZ,輸出30-40V/1050mA,高PF無頻閃方案)。
主變壓器參數


諧振電感參數

EE8.3的互感電感參數

2.6制樣完成,確認電源特性:電流變動率,THD,PF值,轉換效率等。
2.7優秀的整燈的頻閃系數


綜上所述,伙伴們對瑞森半導體方案的設計應用是否有所加深了解?對性能參數(PF值,THD,效率,頻閃指標,負載變動率這些關鍵參數)是否滿意?在分享中有不詳細,不完整內容,熱烈歡迎提出討論!瑞森半導體的每一點前行,離不開大家的支持!
(來源:RS瑞森半導體)
免責聲明:本文為轉載文章,轉載此文目的在于傳遞更多信息,版權歸原作者所有。本文所用視頻、圖片、文字如涉及作品版權問題,請聯系小編進行處理。
推薦閱讀:
如何集成 GaN 功率級以實現高效的電池供電 BLDC 電機推進系統




