【導讀】高速驅動容性負載比較困難,一個原因是電壓變化產生的電流充電速度僅受等效串聯電阻(ESR)的限制,另一個原因是如果將電容器連接到反饋控制系統,電容器引入的極點會導致相位損失。本文介紹的方法采用極少的元件來實現小尺寸, 對功能的影響很小, 而且在需要時可以很容易把移除的功能添加回來。
高速驅動容性負載比較困難,根本原因在于電壓變化產生的電流充電速度僅受等效串聯電阻(ESR)的限制,而對于現代多層電容器,等效串聯電阻往往非常小。另一個原因在于,如果將電容器連接到反饋控制系統,電容器引入的極點會導致相位損失。這個極點迫使我們把帶寬限制在遠低于期望的水平,以免影響穩定性。因此,如果希望在容性負載上產生清晰而又受控的上下沿,就需要帶寬很寬、電流很大的“緩沖器”,而且它既不能振蕩,也不能體積太大而占據工作臺一半的空間。
下面介紹的方法采用極少的元件來實現小尺寸,對功能的影響很小,而且在需要時可以很容易地把移除的功能添加回來。這種被稱為LineEdge2的電路可以在連接到大的直流和容性負載時產生高速的上下沿。該電路在Dialog半導體公司內廣泛用于線路瞬態響應、PSRR和其它性能測量,幫助電源管理IC的特性測試。
現代電源管理IC包含線性和開關轉換器,與數字內核集成在一起。數字內核可以是硬編碼的大型狀態機,或者是軟件驅動的微型CPU。所有的轉換器都要滿足最大電壓變化范圍的指標,以保證在負載或線路瞬態變化時正常工作。測量此參數的典型方法需要一個功率放大器提供階躍變化給轉換器的輸入端,同時在轉換器輸出端接一個電子負載來提供指定的負載,還需要一個示波器(以測量輸入條件和輸出偏差)。完整的設置如圖1所示。

圖1:線路瞬態響應測量設置。
許多工程師新手采用的一種簡單方法,是使用一根同軸電纜將功率放大器連接到目標主板的輸入電容上。功率放大器往往無法承受這樣的電容負載,在大多數情況下,轉換器的輸入端會變成振蕩器,有時甚至會損壞輸入電容器或轉換器本身。因此通常采用的解決方案是將同軸電纜改為短接線和串聯電阻,將放大器與電容性負載隔離。這可以使其穩定,但是隔離電阻會影響振幅的準確性,而且與穩壓器的輸入電容一同使用會產生低通濾波器,從而降低帶寬。
可能有人會問:為什么不能完全去除電容器,只使用功率放大器來驅動被測器件(DUT)?答案是這種方法會造成開關型DC-DC轉換器不穩定。另外,如果數字內核也是由同一個電源供電,可能會導致頻繁的數字內核復位,產生不穩定性。一種折衷的辦法是將輸入電容的值降到足夠低,讓我們既能夠驅動它,又能保持穩壓器的穩定性。然而,這種解決方案需要額外的實驗,并導致測試系統的硬件配置與最初的設計不同,從應用或設計角度來看這是不可取的。
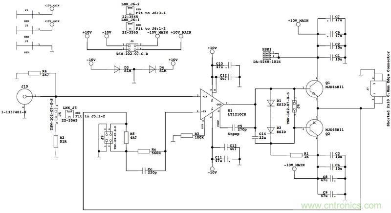
如果要設計一款能夠驅動大電容負載的電路,該怎么開始?首先需要高帶寬放大器加補償方案來解決負載電容引起的相位損失問題。在利用飛線(fly wire)和原型PCB進行了幾次實驗后,LineEdge誕生了,經過一系列改進,又產生了LineEdge2。

圖2:LineEdge2原理圖。
從原理圖中可以看出,LineEdge2由電流反饋放大器(CFA)U1(LT1210)、基本的偏置網絡和BJT輸出級(Q1和Q2)組成。LT1210是一個有趣的放大器,它具有大電流輸出(> 1A)和高帶寬(35MHz),其默認設計就是驅動 “高”電容性負載(最高達10nF)。為了有效利用該放大器的大電流,其輸出直接連接到NPN雙極晶體管Q1的基極。由于LineEdge2始終以正輸出電壓運行,因此這種安排是合理的。輸出級采用互補的高開關速度功率晶體管,其hFE約為50,可提供充分的電流放大。由于大部分電流實際上流經該元件,該NPN晶體管采取了額外的冷卻措施。PNP通過兩個二極管壓降偏置,以約10mA的集電極電流實現晶體管傳輸,使輸出工作在AB類。該偏置確實非常簡單,因為在輕輸出負載的情況下只需要該PNP稍微打開。
負載較高時,輸出級進入A類,PNP幾乎不會打開。為了改善需要快速上下沿時的PNP驅動,將一個自舉電容器與偏置二極管并聯,這可以在瞬態響應的下降沿短暫地提供能量到基極。如果該器件在低功耗場景中使用,則由一個短路鏈路反轉為B類輸出。輸出采用AB類的主要原因是為了避免交叉失真,不然會產生額外的高頻噪聲。兩個晶體管的集電極被重度去耦,以便在需要時提供本地電源。
請注意,原理圖中沒有發射極電阻。發射極電阻有助于減輕PNP的熱失控風險,但同時也會增加放大器驅動器擺幅要求,并因額外的壓降而增加電源電壓要求。所以為了保證輸出級不出現熱失控,電路里設定了合適的偏置電阻值,并且保證二極管與PNP熱耦合。與SD(關閉)引腳串聯的100kΩ電阻用來降低功耗,CFA的總帶寬也因此略有降低。電容性負載的補償非常簡單。CC與RC并聯來設定CFA的帶寬。R5是環路測試用的注入電阻器,它與J9一起方便穩定性測量。輸入信號直接連接到正向的高阻抗輸入端, 50Ω端接阻抗可選。
這里沒有采用連接到CFA補償引腳的C5,因為在這個應用里它對提升性能沒有幫助。
穩定性
由LineEdge2驅動的典型電容性負載范圍為10μF至100μF,根據電容的類型和容量的差異,可能需要微調相位裕度。圖3顯示了兩種極端的電容性負載情況。電容性負載引起的增益損失是顯而易見的,看起來電容的阻抗特性會影響預期的一階增益下降。較高的電容值具有較低的諧振頻率,迫使第一次交叉更早出現。而容值較低的電容具有較高的品質因數,在較高的頻率上交叉之后會出現更陡的低谷。相位在諧振頻率上開始恢復,并快速跳轉到放大器中設計的高值。很明顯,我們有兩個交叉點和兩個相位裕度。在這種情況下,需要考慮所有交叉點,穩定性受制于“最薄弱環節”或最小的相位裕度。在本例中,最薄弱的環節始終是由負載電容器決定的第一個交叉點。為了使系統穩定,我們有兩個選擇:要么以某種方式提高增益,以避免第一個交叉點,要么提前提升相位(以較低頻率),確保在第一個交叉點時仍然有一些相位。為了增加增益,只需降低RC值,或者為了提升相位,只需增加CC。圖3顯示了固定值RC = 560Ω和兩個CC值的兩種情況。很明顯,820pF的情況在兩種電容性負載情況下都能提供更好的相位裕度。
圖4顯示了低容性負載下不同負載點的情況。當增益增加時,相位變化非常小。增益增加導致更高的交叉頻率,并且由于相位在交叉之后迅速上升,相位裕度也相應上升。顯然,隨著負載的增加,相位也在提升,同時增益和帶寬也增加了。結果是,隨著負載的增加,獲得了更快的速度和更高的穩定性。從曲線圖可以看出,當負載相差400mA時,相位裕度變化達10°。

圖3:具有10μF和100μF電容性負載的相位裕度圖。

圖4:不同負載點下的相位裕度圖。
自動化
LineEdge2是一個簡單的器件,它不包含任何額外的保護或限流電路,可以獨立使用,也可以作為具有許多獨立電源輸出的更大自動化系統的一部分使用。
由于線路瞬態響應是在滿載時測量的,因此散熱可能會是一個問題。為了解決這個問題,負載瞬態脈沖與輸入脈沖同步施加,并確保輸出電壓具有適當的前置和后置穩定時間。這樣一來,轉換器的負載就不是恒定的,而是脈沖的,具有很小的占空比,減少了LineEdge和DUT的損耗。圖5顯示了脈沖排列,藍色曲線是使用LineEdge2驅動的輸入瞬態,黃色曲線是負載瞬態脈沖。輸入瞬態脈沖處于負載瞬態脈沖的中間,具有足夠的時間余量來穩定輸出電壓,即紅色曲線。為了實現這種脈沖排列,標準工作臺用的函數發生器可能不夠,因為兩個脈沖的相位同步必須被控制,脈沖寬度和斜率也必須被控制。通過減少脈沖排列的重復頻率,可以降低總功率損耗,因此不再需要散熱器,使解決方案保持小巧且易于集成。從圖5可以看出,穩壓器的線路瞬態響應非常小(與線路瞬態脈沖同步的紅色波形),約為1mV,所以應特別保護測量信號免受其它噪聲源的干擾。

圖5:線路瞬態響應自動化。
硬件
所實現的LineEdge2是一個小型模塊,可以直接插入到目標評估板中。如圖6所示,它使用高速大電流Samtec HSEC8連接器連接到目標系統,該連接器可以在輸入電容附近進行匹配,以允許LineEdge2板從頂部插入。該板需要連接到盡可能靠近輸入電容的位置,這非常重要,原因有幾個:首先,對于大電流靜態負載,連接電阻會產生壓降,由于主放大器的反饋接在板端,輸入端可能會看到一些壓降;其次,連接中的阻抗會限制對電容器進行充電的速度和能力,導致較差的信號保真度。因此,我們在制作主板時通常把連接器放在需要的位置。

圖6:使用改裝的HSEC8連接器完成設置。
結論
應用工程師經常需要在短時間內執行復雜的測量并提供結果。擁有正確的工具,了解并知道如何使用它,會帶來不可或缺的優勢,大大降低任務的復雜性。
本文轉載自電子技術設計。作者:Mladen Veselic,Dialog公司
推薦閱讀:



