中心議題:
- 超級電容器、電容器和電池的比較
- 超級電容器的限制
- 超級電容器的設計挑戰
- 介紹一種簡單的超級電容器解決方案
解決方案:
- 凌力爾特的兩節超級電容器充電器系列的最新產品LTC3226解決方案
超級電容器背景
超級電容器一直用于常規電容器和電池之間的專門市場,隨著更多新應用的發現,這一專門市場也在不斷增長。在數據存儲應用中,超級電容器正在取代電池,這類應用由于突然斷接問題,需要中到大電流 / 短持續時間的備份電源和電池備份。具體應用包括 3.3V 內存備份固態硬盤 (SSD)、電池供電的便攜式工業和醫療設備、工業警報器以及智能功率計。
與電池相比,超級電容器能提供更大的峰值功率,具有更小的外形尺寸,在更寬的工作溫度范圍內具有更長的充電周期壽命,還具有更低的等效串聯電阻 (ESR),可提供更高的功率密度。與標準陶瓷、鉭或電解質電容器相比,超級電容器以類似的外形尺寸和重量,提供更高的能量密度。通過降低超級電容器的 Top-Off 電壓,并避開高溫 (>50°C),可以最大限度地延長超級電容器的壽命。下表 1 比較了超級電容器、電容器和電池的關鍵特點。
表 1:超級電容器、電容器和電池的比較

總結:超級電容器與電池的比較
• 電池:
• 高能量密度
• 中等的功率密度
• 溫度較低時具很高的 ESR
超級電容器:
• 中等的能量密度
• 高的功率密度
• 低 ESR ── 即使在低溫情況 (-20°C 與 25°C 相比,約增大 2 倍)
超級電容器的限制:
• 每節的最高電壓限制為 2.5V 或 2.75V
• 在疊置應用中,必須補償漏電流之差
• 在高充電電壓和高溫時,壽命迅速縮短
較早一代的兩節超級電容器充電器設計是為用于從 3.3V、3xAA 或鋰離子 / 聚合物電池以低電流充電。然而,超級電容器技術的改進使市場得以擴大,因此出現了中到大電流應用機會,這類應用未必限定在消費類產品領域內。主要應用包括固態硬盤和海量存儲備份系統、工業用 PDA 和手持式終端等便攜式大電流電子設備、數據記錄儀、儀表、醫療設備以及各種各樣“瀕臨電源崩潰”的工業應用 (例如安全設備和警報系統)。其他消費類應用包括那些具大功率突發的應用,例如相機中的 LED 閃光燈、PCMCIA 卡和 GPRS / GSM 收發器、以及便攜式設備中的硬盤驅動器 (HDD)。
[page]
超級電容器的設計挑戰
超級電容器有很多優點,不過,當兩個或更多電容器串聯疊置使用時,就給設計師帶來了各種問題,例如容量平衡、充電時電容過壓損壞、過度吸取電流、以及大的解決方案占板面積。如果頻繁需要大的突發峰值功率,那么也許需要較大的充電電流。此外,很多充電電源可能是電流受限的,例如,在電池緩沖器應用或在 USB / PCCARD 環境中。就空間受限和較大功率的便攜式電子設備而言,能夠解決這些問題是至關重要的。
通過 IC 的反向傳導一般會引起災難性事件。諸如串聯整流二極管等外部解決辦法效率不是很高,因為壓降很大。肖特基二極管的正向壓降較小,因此可實現較高的系統效率,但是比常規二極管昂貴。另一方面,場效應管 (FET) 提供了低導通電阻和極低的損耗。內部的 FET 控制電源通路 (PowerPath™) 電路是解決這個問題的好辦法,可避免可能導致損壞的結果。倘若輸入突然降至低于輸出,那么憑借電源通路控制,這類 IC 的控制器可以快速徹底地斷開內部 FET,以防止發生從輸出返回到輸入電源的反向傳導。
容量平衡的串聯超級電容器可確保每節電容上的電壓都大約相等,而如果超級電容器中容量不平衡,就可能導致過壓損壞。就小電流應用而言,具外部電路以及為每節電容器提供一個平衡電阻器的充電泵是解決這個問題的低成本方案,平衡電阻器的值主要取決于電容器的漏電流,原因如后面所述。為了限制平衡電阻器引起的漏電流對超級電容器能量存儲的影響,設計師可以選擇使用電流很低的有源平衡電路。容量失配的另一個來源是漏電流之差。電容器中的漏電流開始時相當大,然后隨著時間推移衰減到較小的值。不過,如果串聯電容器的漏電流之間是失配的,那么某些電容器再充電時可能會過壓,除非設計師選擇的平衡電阻器能在每節電容器上提供比電容器漏電流大得多的負載電流。不過,平衡電阻器引入了不想要的電流分量和永久性的放電電流,這給應用電路增加了負擔。如果以大電流對失配的電容器充電,那么平衡電阻器也不對各節電容器提供過壓保護。
就小到中功率應用而言,解決超級電容器充電問題的另一種低成本 (但復雜的) 方法是使用一個限流開關加上一些分立式組件和一些外部無源組件。在這種方法中,限流開關提供充電電流和限制,而電壓基準和比較器 IC 則提供電壓箝位,最后,一個運算放大器 (吸收 / 提供) 和平衡電阻器實現超級電容器的容量平衡。然而,鎮流電阻器的值越小,靜態電流就越大,電池運行時間就越短;當然,其顯而易見的好處是節省了成本。不過,這種方法實現起來非常笨重,而且性能不高。
任何可高效地滿足上述小到中電流超級電容器充電器 IC 設計限制的解決方案都會包括一個面向兩節串聯超級電容器和基于充電泵的充電器以及自動容量平衡和電壓箝位。凌力爾特已經為這類應用開發出了一個簡單但尖端的單片超級電容器充電器 IC,該 IC 不需要電感器,也不需要平衡電阻器,提供了反向隔離,并有多種工作模式,而且靜態電流還很低。
一種簡單的超級電容器解決方案
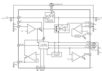
LTC3226 是凌力爾特兩節超級電容器充電器系列的最新產品。該器件是一款無電感器的超級電容器充電器,具有備份的電源通路控制器,適用于在需要短期備份電源的應用中使用的鋰離子或其他低壓系統軌。該器件具恒定輸入電流,采用低噪聲雙模式 (1x / 2x) 充電泵架構,用 2.5V 至 5.5V 的輸入電源給兩節串聯的超級電容器充電,并充電至 2.5V 至 5.3V 的可編程電容器充電電壓。充電器的輸入電流可用電阻器編程,高達 315mA。該器件的自動容量平衡和電壓箝位功能可保持兩節電池上的電壓相等,因而無需平衡電阻器。這保護了每節超級電容器免受過壓損壞 (否則電容或漏電流失配可能引起這種過壓損壞),同時最大限度地降低了電容器上的漏電流。
LTC3226 有兩種工作模式:正常模式和備份模式。工作模式由可編程電源故障 (PFI) 比較器決定。在正常模式中 (PFI 為高電平),功率通過一個低損耗外部 FET 理想二極管從 VIN 輸送至 VOUT,而且充電泵保持接通狀態以對超級電容器組進行 Top-off 充電。在備份模式 (PFI 為低電平),充電泵關斷,內部 LDO 接通,以用超級電容器存儲的電荷提供 VOUT 負載電流,同時外部理想二極管防止反向電流流進 VIN。超級電容器通過內部 LDO 提供的備份電流可高達 2A。
當輸出電壓處于穩定狀態時,LTC3226 用非常低的 55uA 靜態電流工作。該 IC 采用纖巧的 3mm x 3mm QFN 封裝,基本充電電路需要很少的外部組件,占用空間也很小。該器件的 900kHz 高工作頻率可減小外部組件尺寸。內部限流和熱停機電路允許該器件承受從 PROG、VOUT 或 CPO 引腳到地的持續短路而不受損壞。其他特點包括 CAP PGOOD 和 VIN PFO (電源故障) 輸出以及用于系統內務處理的 VOUT RST 輸出。
LTC3226 采用緊湊的 16 引線、扁平 (0.75mm) 3mm x 3mm QFN 封裝,在 -40?C 至 125?C 的溫度范圍內工作。

圖 1:LTC3226 的方框圖 / 應用
要構成一個可與 LTC3226 相比的解決方案,需要非常復雜地組合多個 IC:一個用于超級電容器充電的降壓 / 升壓型穩壓器、一個用于備份電源通路的 2A LDO、一個 4 通道比較器以及用于外部“理想二極管”加監視功能的背對背 FET,還有一個運算放大器和各種不同的分立式組件,以實現保護性分流和小電流平衡。另外,用戶還可以選擇一種“低價”方法,該方法僅對超級電容器充電,并提供備份控制 (不用兩個比較器和運算放大器),不過這種方法沒有充電電流限制、小電流平衡、電容器保護或電壓監視功能。與更加昂貴的分立式解決方案相比,這種廉價方法可以用不那么昂貴的低值電阻器取代比較昂貴的高值電阻器和運算放大器的組合,但這種低值電阻器消耗大量靜態電流,而且沒有為超級電容器提供過壓保護 (箝位)。
[page]
電源通路控制和理想二極管
LTC3226 含有一個理想二極管控制器,該控制器通過 GATE 引腳控制輸入 VIN 和輸出 VOUT 之間連接的外部 PFET 的柵極。參見圖 2 以了解詳細信息。在正常工作條件下,這個外部 FET 構成了從輸入到輸出的主電源通路。就非常輕的負載而言,該控制器在輸入和輸出電壓之間的 FET 上保持了 15mV 的增量。倘若 VIN 突然降至低于 VOUT,那么該控制器就快速徹底關斷 FET,以防止從 VOUT 返回輸入電源的任何反向傳導。

圖 2:LTC3226 的方框圖
工作模式
LTC3226 有兩種工作模式:正常模式和備份模式。如果 VIN 高于外部可編程的 PFI 門限電壓,那么該器件就處于正常模式,在這種模式時,功率通過外部 FET 從 VIN 流到 VOUT,且內部充電泵保持接通,直至達到超級電容器組的 Top-Off 電壓為止。如果 VIN 低于該 PFI 門限,那么該器件就處于備份模式。在這種模式時,內部充電泵關斷,外部 FET 關斷,但 LDO 接通,以用存儲的電荷提供負載電流。參見圖 3 以了解詳細信息。

圖 3:LTC3226 從正常模式切換到備份模式時的瞬態波形
電壓箝位電路
LTC3226 充電泵配備了用于將任意超級電容器兩端的電壓限制為一個 2.65V 的最大可容許預設電壓的電路。如果頂部電容器兩端的電壓 (VMID-VCPO) 在 CPO 引腳達到目標電壓之前達到了 2.65V,那么充電泵就通過 CPO 引腳停止對電容器組中頂部電容器充電,切換到 1x 模式,并通過 VMID 引腳直接向底部的電容器提供電荷,直至電容器組的電壓達到設定值為止。如果底部電容器兩端的電壓在電容器組達到目標值之前達到 2.65V,那么充電泵就通過 CPO 引腳繼續向電容器組中頂部的電容器提供電荷,而且并聯穩壓器接通,以泄放底部電容器的電荷,防止 VMID 引腳電壓進一步上升。并聯穩壓器能對約為 315mA (在 1x 模式) 的最大可允許充電電流分流。倘若兩個電容器都超過了 2.65V,那么充電泵就關斷大多數電路,進入休眠模式。
漏電流平衡電路
LTC3226 備有一個內部漏電平衡放大器,該放大器將 VMID 引腳電壓維持在剛好等于 CPO 引腳電壓一半的數值上。不過,該放大器的提供電流 (約為 4.5mA) 和吸收電流 (約為 5.5mA) 能力有限。這個放大器用來應對由漏電流引起的超級電容器的微小失配,由于有缺陷,因此不用來矯正大的失配。只要輸入電源電壓高于 PFI 門限,平衡器就工作。該內部平衡器無需外部平衡電阻器。
[page]
表 2 顯示了對凌力爾特超級電容器充電器系列各款器件的比較。
表 2:凌力爾特超級電容器充電器的比較

結論
目前,超級電容器正用于電池一度是標準配置的應用中。最初的應用是小電流的,不過技術已經進步,超級電容器現在已經用于消費類和非消費類市場上多種中到大功率的應用。超級電容器與電池相比有很多固有的優點,如可提供更高的峰值功率、更長的周期壽命以及更小的外形尺寸。不過,產品設計師采用超級電容器時面臨很多問題,例如需要容量平衡以及超級電容器可能出現的過壓損壞。幸運的是,凌力爾特公司通過不斷擴充創新的超級電容器充電器 IC 系列,已經解決了這些問題。LTC3226 是一款基于充電泵的超級電容器充電器,該器件具無縫的電源通路控制、自動容量平衡、電壓箝位、反向電流保護、各種工作模式、小電流消耗、以及高達 2A 的備份電流。LTC3226 以小占板面積提供多種有用功能,從而減小了總體解決方案尺寸,實現了更緊湊和更簡單的設計。





