中心議題:
- 電源設計的現有存在的問題
- 高性能CCM PFC及LLC組合控制器的優勢
- 高性能CCM PFC及LLC組合控制器NCP1910的設計
計算機、服務器及平板電視向來是能效規范機構的重要目標,這些設備必須在滿足高性能的同時符合最新能效要求。安森美半導體身為領先廠商,一直致力于推出符合最新能效規范的電源控制器。本文將介紹安森美半導體應用于計算機ATX電源及平板電視的高能效、高性能功率因數校正(PFC)及半橋諧振雙電感加單電容(LLC)組合控制器NCP1910的主要特性及電源段的應用設計要點,幫助工程師更好地采用NCP1910進行相關的電源設計。
現有方案及存在的問題
用于上述電源設計的現有方案存在的最大問題是元器件數量太多,首先必須要有帶主電源輸入欠壓(LBO)保護功能的PFC控制器,還要有帶輸入欠壓(BO)保護及閂鎖功能的LLC控制器;用于處理“功率良好”(PG)信號的比較器,以及用于感測的額外電路也必不可少。此外,為了實現次級端過壓保護(OVP),需要可控硅整流器(SCR)、比較器及感測電路;為了提供LLC短路保護(SCP)并兼顧PFC工作異常狀況,還需要其他一些元件。如果能在一個單芯片中結合所有功能,實現一種組合控制器就可以使這些問題迎刃而解。
高性能CCM PFC及LLC組合控制器的優勢
安森美半導體推出的NCP1910在單芯片中結合了PFC和LLC控制器,集成了這兩個轉換器所需的全部信號交換(handshaking)功能,既可提高可靠性,又可支持更簡單、更高密度的設計。NCP1910采用SOIC-24封裝,適用于高功率的ATX、一體機(all-in-one)及服務器、平板電視電源。
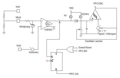
圖1是采用NCP1910的典型應用電路圖共用電路,它包括遠程PFC段、LLC段,以及實現導通/關閉、功率良好(PG)等的共用電路。

圖1:采用NCP1910的典型應用電路圖
PFC段具有以下一些特性:
•固定頻率連續導電模式(CCM) PFC可提供65kHz,100 kHz、133 kHz及200 kHz選擇;
•可編程過流閾值提供優化的感測電阻;
•過功率限制可根據平均輸入電壓限制電流;
•PFC異常保護,可以在出現PFC異常的情況下,器件停止工作,即使輸入為高線路電壓;
•欠壓保護可避免反饋網絡中出現錯誤連接的情況下受損;
•快速瞬態響應旨在維持Vbulk穩壓:
--過壓保護可自動恢復OVP閾值(穩壓電平的105%);
--動態響應增強器可在Vbulk降至低于其穩壓電平的95%時,使用其內部200 µA電流源來加快穩壓環路速度;
•冗余OVP(OVP2)使用專用引腳來閂鎖Vbulk OVP;
•可調節線路輸入欠壓帶50 ms消隱時間(blank time),避免在低輸入電壓時受損;
•Vin2前饋可優化功率因數;
•Power Boost可在極端線路瞬態條件下調節Vbulk(如264 Vac→90 Vac);
•可調節頻率反走提升輕載能效;
•軟啟動;
•圖騰柱(Totem Pole)驅動能力為±1.0 A門驅動器。
[page]
LLC段具有以下一些特性:
•25 kHz至500 kHz的寬工作頻率范圍;
•板上固定死區時間為300 ns,可避免shot-through;
•在軟啟動或重啟時,專用引腳將SS電容放電至地,從而提供平順的輸出電壓上升;在LLC被CS/FF引腳(> 1V)或BO功能關閉時,SS引腳給CSS放電,并提供純粹的軟啟動;
•高壓驅動器門驅動器為+ 0.5 A -1.0 A;
•雙故障保護電平位于CS/FF引腳:
--CS/FF > 1 V:LLC轉換器立即通過將CSS接地來增加開關頻率。這是一種自動恢復保護模式;
--CS/FF > 1.5 V:當故障嚴重并使CS/FF高于1.5 V時閂鎖;
•可調節輸入欠壓(BO),FB 引腳電壓占Vbulk的一部分,不需要高壓感測軌,可以省電;
•NCP1910B有跳周期工作功能,當反饋腳電壓低于0.4 V時,LLC驅動器進入跳周期模式,降低頻率,提升輕載能效。
簡便的設計方法
使用NCP1910進行設計過程非常簡單,只要三步即可完成,如圖2所示。第一步是設計PFC段,第二步是設計LLC段,第三步是設計信號交換部分。

圖2 NCP1910 的設計過程
電路中的BO及PG電平是由R1、R2、R3決定的,無須感測高壓。BO電平在Vbulk電平(如300 V,取決于電源系統的設計要求)時使LLC停止工作;PG電平在Vbulk電平時,器件通知次級端監控電路,產生功率故障(Power Fail)信號;在PFC頻率反走輸入功率級時,PFC開始降低工作頻率。以下是PFC段和/或LLC段運用熱關閉及過流、過壓、欠壓、過功率、輸入欠壓等保護特性,以及頻率反走、跳周期等提升能效的技巧。
NCP1910的工作序列如圖3所示,如果PFC未就緒,LLC就不能啟動;一旦PFC就緒,就會開始一段20 ms的延遲;延遲結束后PGout引腳假定為低電平,LLC可以開始工作。在撥除交流輸入關閉電源時Vbulk降低,到達PG信號時,PGout引腳被釋放(開路);如果Vbulk到達LLC停止電平,LLC停止工作;或者如果Vbulk緩慢下降,如處在輕載狀態,LLC會在PGout引腳被釋放5 ms后停止工作。

圖3:NCP1910的工作序列
遠程導通/關閉:以專用引腳接收由次級端監控芯片由光耦控制的導通/關閉(on/off)信號;在導通/關閉引腳被釋放開路時,PFC及LLC均停止工作;在導通/關閉引腳接地時,PFC開始軟啟動→PFCok→20 ms后,LLC開始軟啟動。

圖4:遠程導通/關閉[page]
熱關閉(TSD):過熱保護功能有助于實現良好的電源設計。當結點溫度超過140℃時,該功能激活,驅動器變為低電平;結點溫度降到典型值30℃時器件恢復工作。

圖5:熱關閉
頻率反走:可以提高輕載效率,設定Vfold以確定功率開始反走的Vfold值;當(VCTRL – VCTRL(min))小于Vfold時,頻率開始反走;內部鉗位限制反走的最大功率;啟動時無反走。

圖6:頻率反走
VCTRL與功率及頻率的關系:當輸出功率下降時,VCTRL隨之下降;當到達反走設定點時,頻率線性下降;65 kHz版本將最小頻率內部設定為40 kHz。

圖7:VCTRL與功率及頻率的關系[page]
PFC段:
1. 線路輸入欠壓(BO)保護:線路輸入欠壓引腳接收部分平均輸入電流,因此,感測到低線路電壓時,50 ms定時器就會激活。這段消隱時間用于幫助符合維持要求。如果線路電壓在50 ms消隱延遲結束時仍處于低電平,輸入欠壓保護就被觸發,PFC驅動器關閉,VCTRL引腳接地,可使器件在故障消失時使用軟啟動。

圖8:線路輸入欠壓保護
2. 快速瞬態響應/過壓保護(OVP):當VFB > 105% VPREF時,過壓保護激活,驅動器輸出變為低電平;當VFB低于103.2% VPREF時,器件自動恢復工作。

圖9:PFC-快速瞬態響應/過壓保護
3. 冗余OVP(閂鎖):專用OVP2引腳用來保護大電容;電路中內置的20 µs濾波器用來提供更佳的噪聲免疫性。當OVP2比較器被觸發時,PFC及LLC均關閉。PFCok信號假定為低電平時,PGout被釋放開路,使LLC停止工作。

圖10:PFC-冗余OVP[page]
4. PFC異常檢測:PFC異常檢測的目的在于,如果PFC沒有正常工作,那么即使出現高線路電壓,PFC和LLC均應停止工作。例如,在高線路電壓時PFC驅動器電阻損毀的情況。實現PFC異常檢測保護的方法是:如果VCTRL保持在最高電平或低于最低電平,如VCTRL引腳異常短路,且時間長于1秒(tPFCabnormal),則PFCok內部信號下降,PGout引腳立即釋放開路,通知系統電源將關閉;5 ms后LLC停止工作(tDEL2)。
5. 欠壓保護(UVP)/反饋環路異常保護:UVP可以防止在反饋故障條件下啟動。當VFB < 8% VPREF = 0.2 V時,UVP激活,器件關閉;當VFB高于12% VPREF = 0.3 V時,器件自動開始工作。

圖11:PFC–欠壓保護/反饋環路異常保護
6. Power Boost:PFC Power Boost功能的目的是在輸入線路從高線路電壓向低線路電壓劇烈變化(如滿載時從264 Vac劇降至90 Vac)時,限制輸出功率,防止Vbulk將大幅下降,可能使Vout超出穩壓范圍。VLBO是Vac的平均值。
在下列情況時,VLBO可下拉至2 V(VLBO(PD)):VLBO高于2 V(高線路電壓時),以及VCTRL處于最大值的時間長于4 ms(tPFCflag);Vbulk低于額定輸出的95%時。PFC Power Boost功能在啟動時被禁止;最長下拉持續時間的典型值為5 ms(tLBO(PDlimit));在后續最少70 ms時間(tLBO(PDblank))內,開關保持在開路狀態。
LLC段:LLC拓撲結構為半橋雙電感(LL)加單電容,其恒定占空比為50%,利用頻率變化可以提升穩壓效果。
1. 一個引腳用于Fmax、Fmin及FSS:Rmin決定LLC最小頻率;Rmin // Rmax決定LLC最大頻率;Rmin // RSS決定LLC啟動頻率;RSS和CSS決定軟啟動持續時間。Rt引腳控制LLC

圖12:LLC的控制
2. 完整軟啟動:SS引腳接地條件是:啟動,或CS/FF高于VCS1(1 V),或BO激活,或tDEL2結束。僅在VSS低于VSS(RST)時,SS引腳上的開關被釋放開路,執行從啟動(重啟)開始的完整軟啟動。

圖13:完整軟啟動[page]
3. 跳周期模式(僅B版本提供):跳周期模式在輕載時可削減LLC輸出脈沖,從而避免任何頻率失控(runaway),改善待機能耗。

圖14:跳周期模式
為了幫助設計,安森美半導體還提供演示電路板(原型板),其輸入電壓為90v-265v ac,輸出為12 V/25 A,5 V/2 A(用于待機)。

圖15:演示電路板
能效測試結果表明,該演示電路板的能效等級目標,如典型負載能效及功率因數、空載及待機輸入能耗等如表1所示。

表1:能效等級目標
總結
安森美半導體的ATX電源新產品NCP1910高性能組合控制器在單顆IC中集成了功率因數校正(PFC)和主電源段控制器,具有PFC獨立OVP、PFC動態響應增加器、PFC輕載頻率反走、寬頻率范圍LLC、帶高壓驅動器及極佳OCP、遠程導通/關閉控制及組合管理,可以為臺式個人計算機、平板電視提供高能效、高性能的電源設計。



