- 逆變器手工制作全過程
- SPWM的驅動核心采用了單片機SPWM芯片
- 所有的PCB全部采用了單面板
- 功率有600W
制作600W的正弦波逆變器,
該機具有以下特點:
1.SPWM的驅動核心采用了單片機SPWM芯片,TDS2285,所以,SPWM驅動部分相對純硬件來講,比較簡單,制作完成后要調試的東西很少,所以,比較容易成功。
2.所有的PCB全部采用了單面板,便于大家制作,因為,很多愛好者都會自已做單面的PCB,有的用感光法,有點用熱轉印法,等等,這樣,就不用麻煩PCB廠家了,自已在家里就可以做出來,當然,主要的目的是省錢,現在的PCB廠家太牛了,有點若不起(我是萬不得已才去找PCB廠家的)。
3.該機所有的元件及材料都可以在淘寶網上買到,有了網購真的很方便,快遞送到家,你要什么有什么。
如果PCB沒有做錯,如果元器件沒有問題,如果你對逆變器有一定的基礎,我保證你制作成功,當然,里面有很多東西要自已動手做的,可以盡享自已動手的樂趣。
4.功率只有600W,一般說來,功率小點容易成功,既可以做實驗也有一定的實用性。
下面是樣機的照片和工作波形:




[page]
一、電路原理:
該逆變器分為四大部分,每一部分做一塊PCB板。分別是“功率主板”;“SPWM驅動板”;“DC-DC驅動板”;“保護板”。
1.功率主板:
功率主板包括了DC-DC推挽升壓和H橋逆變兩大部分。該機的BT電壓為12V,滿功率時,前級工作電流可以達到55A以上,DC-DC升壓部分用了一對190N08,這種247封裝的牛管,只要散熱做到位,一對就可以輸出600W,也可以用IRFP2907Z,輸出能力差不多,價格也差不多。主變壓器用了EE55的磁芯,其實,就600W而言,用EE42也足夠了,我是為了繞制方便,加上EE55是現存有的,就用了EE55。關于主變壓器的繞制,下面再詳細介紹。
前級推挽部分的供電采用對稱平衡方式,這樣做有二個好處,一是可以保證大電流時的二個功率管工作狀態的對稱性,保證不會出現單邊發熱現象;二是可以減少PCB反面堆錫層的電流密度,當然,也可以大大減小因為電流不平衡引起的干擾。高壓整流快速二極管,用的是TO220封裝的RHRP8120,這種管子可靠性很好,我用的是二手管,才1元錢一個。高壓濾波電容是470uf/450V的,在可能的情況下,盡可能用的容量大一些,對改善高壓部分的負載特性和減少干擾都有好處。H橋部分用的是4個IRFP460,耐壓500V,最大電流20A,也可以用性能差不多的管子代替,用內阻小的管子可以提高整機的逆變效率。H橋部分的電路采用的常規電路。
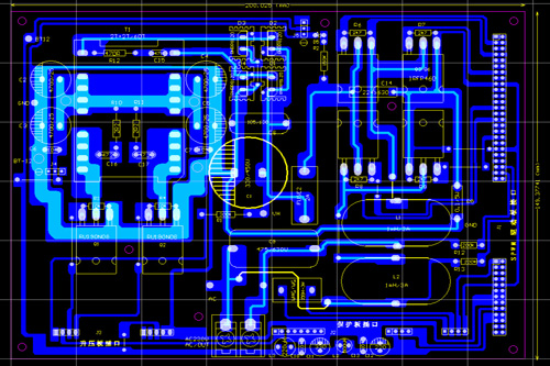
下面是功率主板的PCB截圖,長寬為200X150MM,因為,這部分的電路比較簡單,所以,我沒有畫原理圖,是直接畫了PCB圖的。該板布板時,曾得到好友的提示幫助,特在此表示感謝。

2.SPWM驅動板
和我的1KW機器一樣,SPWM的核心部分采用了張工的TDS2285單片機芯片。關于該芯片的詳細介紹,這里不詳說了。U3,U4組成時序和死區電路,末級輸出用了4個250光藕,H橋的二個上管用了自舉式供電方式,這樣做的目的是簡化電路,可以不用隔離電源。
因為BT電壓會在10-15V之間變化,為了可靠驅動H橋,光藕250的圖騰輸出級工作電壓一定要在12-15之間,不能低于12V,否則可能使H橋功率管觸發失敗。所以,這里用了一個MC34063(U9),把BT電壓升至15V(該升壓電路由鐘工提供),實驗證明,這方式十分有效。
整個SPWM驅動板,通過J1,J2插口和功率板接通,各插針說明如下:
J2:
2P-4P;7P-9P;13P-15P;18P-20P分別為H橋4個功率管的驅動引腳
23P-24P為交流穩壓取樣電壓的輸入端。
J1:
1P為2285輸出至前級3525第10P的保護信號連接端,一旦保護電路啟動,2285的12P輸出高電平,通過該接口插針到前級3525的10P,關閉前級輸出。
6P-7P-8P為地GND。
9P接保護電路的輸出端,用于關閉后級SPWM輸出。
10P-11P接BT電源。
下面是SPWM驅動板的電原理圖和PCB截圖:

3.DC-DC驅動板
DC-DC升壓驅動板,采用的是很常見的線路,用一片SG3525實現PWM的輸出,后級用二組圖騰輸出,經實驗,如果用一對190N08,圖騰部分可以省略,直接用3525驅動就夠了。因為這DC-DC驅動板,和我的1000W機上的接口是通用的,所以有雙組輸出,該機上只用了一組。板上有二個小按鈕開關,S1,S2,S1是開機的,S2是關機的,可以控制逆變器的啟動和停機。
這驅動板,是用J3,J4接口和功率板相連的,其中J3的第1P為限壓反饋輸入端。
下面是DC-DC升壓驅動電路圖和PCB截圖:
[page]4.保護板
我這次沒有做保護板,有如下原因:首先是沒有保護板該機也可以工作,加上這段時間比較忙,所以,保護板就拉下了;其次是:我這次公布的功率主板,是后來經修正過的,保護板上的接口也做了改動,而我的樣機用的是沒有修正過的PCB板,即便是做了保護板,也插不上去。我倒是希望有朋友如果用我的PCB文檔去廠家打樣,不要忘記,多給我打一套,寄給我,我就可以根據新的功率主板來畫保護板了。下面是保護部分的電路圖,是我學習了鐘工公布的3000W上用的保護電路變化而來的。
二、主要部件的制作和采購
1.SPWM主芯片

2.主變壓器
主變壓器是制作逆變器成功與否的關健,本機主變用的磁芯為EE55,材質PC40,我在杭州電子市場買到了一種質量很好的骨架,立式的,腳位11加11,腳粗1.2MM。繞制數據:初級2T加2T,用10根0.93的線。初級導線總面積為6.8平方MM,次級為0.93線一根,繞60T。


[page]2.主變壓器
主變壓器是制作逆變器成功與否的關健,本機主變用的磁芯為EE55,材質PC40,我在杭州電子市場買到了一種質量很好的骨架,立式的,腳位11加11,腳粗1.2MM。繞制數據:初級2T加2T,用10根0.93的線。初級導線總面積為6.8平方MM,次級為0.93線一根,繞60T。

繞制步驟:
A),先繞二分之一的高壓繞組(次級),先在骨架上用高溫膠帶粘一層,這樣做是為了防止導線打滑,用一根0.93線繞一層,約30圈(注意的是,高壓繞組的線頭要做好絕緣,我是套進一小段熱縮套管,用打火機烤一下,就緊緊包在線頭上了),再用膠帶固定住線頭,不要讓它散出來,并在高壓繞組的外面用高溫膠帶包三層。
B),下面就可以繞低壓繞組了(初級),低壓繞組分成二層繞,也就是每一層是2加2,用5根線并繞,我畫了一個圖(見下面圖),不知大伙能不能看清楚結構情況。

先用5根0.93線繞2圈(見圖二中紅線),中間留空隙,再在空隙處用另外5根線繞2圈(見圖二中藍線),每根線長約37CM。用同樣的方法繞二層,層間包二層膠帶,這樣就相當于用了10根線并繞。繞完低壓繞組,在繞組外用高溫膠帶包三層。繞低壓繞組要注意的問題是:線頭留在下面,即骨架引腳處,線尾留長一點,暫時留在骨架的上面(等繞完高壓繞組后要向下折下來)。從(圖一)可以看出,實際上,低壓繞組的頭和尾是有一段是重疊的,也就是不是2圈,而是約2.2圈,這樣做可以大大減少漏感。
C),再繼續繞高壓繞組,繞完另外的30圈,要注意的是,這30圖要和里面的30圈繞向相同,這點很關健。如果一層繞不下,就把剩下幾圈再繞一層。D),繞完高壓繞組后,在外面用高溫膠帶包三層,就把低壓繞組原先留在上面的線頭折下來(見圖三),準備焊在骨架的腳上。去漆可以用脫漆劑,用棉簽沾一點脫漆劑,抹在線頭上,過一會兒,漆就掉下來了,就可以焊了。
E),再后在整個繞組的外面包幾層高溫膠帶,繞好的線包外觀要飽滿平整。
F),現在可以插磁芯了,插磁芯之前要對磁芯的對接面做清潔處理,我是用膠帶粘幾下,把磁芯對接面的粉末全清潔干凈,插入磁芯,用膠帶扎緊,有條件的話對磁芯對接處用膠水做固定。
我發現用這種方法繞制的變壓器漏感比較小。以前用銅帶繞制,漏感一般在0.8uH以上,現在可以做到0.4uH以下。我想原因是:因為銅帶要焊引出線頭,這樣就留下了一個錫堆,再繞高壓繞組時,中間就有一個空隙,導致耦合不緊。下圖為測試漏感示意圖。
[page]

如果有條件,一定要做一個耐壓測試,任一個低壓繞組對高壓繞組的絕緣要在1500V以上,這樣才可以放心使用。
3.AC輸出濾波磁環
對于象我這樣純手工打造的愛好者來講,這個磁環的繞制也是十分頭痛的事。
磁環是采用直徑40MM的鐵硅鋁磁環,用1.18的線,在上面穿繞90圈,線長約4.5米,如果用導磁率為125的磁環,電感量大約在1.5mH,用導磁度為90的磁環,電感量大約在1mH左右。我做過試驗,用二個這樣的磁環,每個電感量在0.7mH以上就可以正常工作了。繞制時分二層,第一層,45圈,因為磁環外圈和內圈的周長不同,所以第一層繞時,內圈的線要緊密排列,而外圈的線是每圈之間留有一個空隙的。繞第二層時,內圈是疊在第一層線上,外圈是嵌在第一層線的空隙中,這樣繞出來的線圈才好看。當然,好象是否好看,也不影響使用。下面是我在淘寶上買過磁環的網店(無意為商家做廣告,只是方便朋友們采購)。注意,繞這個磁環時,一定要戴手套,否則,導線會讓你勒出血泡的。


4.散熱風扇
本機前級功率管和H橋的功率管都用風扇散熱(安裝方法下面再詳述),這是一種小型儀表風扇,比電腦上的CPU風扇還要小一點,實驗證明,在600W輸出的情況下,H橋的4個功率管散熱不成問題,但前級的二個功率管好象散熱不夠一點,如果有可能,最好用大一點的風扇。
這風扇也是在淘寶網上買的,但現在這家店中好象沒有了,只能用其它差不多的風扇代替了

[page]
三、安裝與調試:
本機的安裝調試并不復雜,但安裝前必須做到二點:
1.所有元器件必須是好的,器件的耐壓和工作電流一定要夠,盡可能用新器件,有條件的話裝前對元器件作一番測試。
2.PCB質量一定要好,裝前最好仔細地檢查一下,有沒有銅箔毛刺引起的短路等。
下面我講一講各板子的安裝過程要注意的事項:
1.功率主板:
功率主板的安裝,因為都是一些大器件,所以安裝是比較方便的。
大功率管的安裝:先把大功率管的腳彎成如下圖所示的樣子,然后把管子金屬面朝上,將管腳插入焊接孔,在功率管的金屬面上涂一點導熱硅脂,再覆蓋一層矽膠片做絕緣。再把散熱器蓋上,從PCB下面升上來一個M3的螺絲,擰在散熱器,并擰緊,這樣,散熱器就緊緊壓在大功率管上了,再在反面把管腳焊好。這種裝法,主要是更換功率管比較方便。


板子裝完后,接入12V直流電,見上圖,按一下S1開關,驅動板就開始工作了,測一下工作電流,一般應該在40MA左右,將示波器探頭接到圖中PWM輸出處,應該看到二路互為相反的PWM波輸出,頻率在28K左右,幅度為12V。因為這塊板子,當初我畫的時候,是和我的1000W機通用的,所以,插針處有二對輸出,但在600W機中只用了左邊的一對。

3.SPWM驅動板
SPWM驅動板,因為元器件較多,所以,安裝時一定要細心,元器件不能有問題,也不能裝錯。特別是板上的高速隔離光藕TLP250,買時一定要注意質量,現在淘寶上的價格很亂,我曾經買到很便宜的,全新的才2.8元一個,結果發現是打磨后重新印字的假貨。一般我認為,全新東芝原裝的,價格應該在5-6元的才是真的。
裝好板子后,按下圖接上12V電源,總電流應該在120-130MA左右。
測C22二端應該在19V左右,C23二端為15V,說明升壓電路部分基本正常。這時,就可以用示波器在SPWM輸出端測到SPWM波形,見上圖右邊的引出腳。(注意:因為二個上管是自舉供電的,所以,在沒有接H橋的情況下,只能測到二個下管的SPWM波形,二個上管的波形暫時測不到的,這是正常的)。
4.整機調試:
為了安全起見,一般是前后級分開來調試,等把前后級都調好了,再聯起來調試,就方便了。
A).前級的調試:
先在電瓶的引線上接一個15A的保險絲,功率主板上的高壓保險絲不要裝,這樣,前后級就分開了。插上前級DC-DC驅動板,把萬用表直流電壓700V檔接在高壓電解二端,開機(按一下DC-DC驅動板上的ON啟動開關),前級就啟動了,功率主板上的高壓指示LED就亮了,這時,看直流高壓為幾V。調試DC-DC驅動板上的R12多圈電位器,使高壓輸出在370-380V之間。此時,12V的電流應該在200MA之內,說明前級正常。這里如果看D極波形,應該是雜亂的波形,因為是空載限壓的狀態下,這樣的波形是對的。
這里,可以稍稍為前級加點負載,可以用二個100W220V的燈泡串聯起來,接到高壓解的二端,這時電瓶電流可達到12A左右,讓它工作一段時間,看看前級功率管有沒有溫升,如果溫升不明顯,可以把電瓶保險絲換大點,繼續加大負載,一般在功率管散熱正常的情況下,前級可以加到600W左右。在加載的情況下,再看D極波形,應該是正常的方波,稍有點尖峰是沒有關系的,如果尖峰過大,說明變壓器制作不過關,要重新繞制。
B).后級調試:
調好前級后,再把前級的DC-DC驅動板拔下,在功率主板的高壓保險絲座上,裝上一個1A左右的保險絲,在高壓電解二端接上一個60V左右的電壓,作為母線電壓,我是用一臺雙組的30V電源串起來當成60V用。插上SPWM驅動板,如果電路沒有問題,這時,在AC輸出端就可以測到正弦波了,電壓大約在40V左右,可以接一個36V60W的燈泡做負載。
C).聯機
在前后級都正常的情況下,可以把前后級聯起來,完成整機調試把前級的DC-DC驅動板重新插上,后級AC輸出端的負載去掉,接上示波器(示波器最好用1:100的高壓探頭)和萬用表(AC700V檔),把高壓保險絲換成一個0.5A的。下面要做的事是:開機!即按一下DC-DC驅動板的啟動開關,成敗在此一舉,如果后級元件耐壓沒有問題,此時,應該在示波器上看到正弦波了,波形應該很漂亮。這里,調整SPWM驅動板的多圈電位器R7,就可以看到輸出電壓在變化,把它調在225V左右停下。
讓機器空載工作一段時間,如果沒有出現意外,可以把高壓保險絲換成2A的,慢慢加大負載,一般是100W,200W,400W,一步一步地加,每加一點讓機器老化一段時間,同時要密切注意前級功率管的溫升,如果溫度過高,要查出原因。
我在裝這臺樣機時,曾遇到過300W以下一切正常,加到300W以上,H橋管子就有一個燒掉,也曾請朋友幫我診斷和查找原因,后來是加強了高壓直流和SPWM板電源的濾波就一切正常了



