解決方案:
- 不同功率AC-DC供電LED通用照明應用要求及方案
- 不同功率DC-DC供電LED通用照明應用要求及方案
- 特別適合低電流LED照明應用的線性恒流穩流器
- LED照明解決方案周邊元器件
本文旨在探討LED通用照明市場不同功率范圍及不同電源供電應用的要求,以及適用的LED驅動器及相關元器件,幫助照明設計工程師盡擇適合的元器件方案,加快上市進程。
不同功率AC-DC供電LED通用照明應用要求及方案
不同功率的交流-直流(AC-DC) LED照明應用所適合的電源拓撲結構各不相同。如在功率低于80 W的應用中,反激拓撲結構是標準選擇;而在講究高能效的應用中,諧振半橋雙電感加單電容(HB LLC)是首選。安森美半導體提供覆蓋寬廣功率范圍的AC-DC LED照明方案,表1列舉了幾種典型的安森美半導體AC-DC LED照明方案。

表1:安森美半導體典型AC-DC LED通用照明解決方案。
從應用的功率等級來看,AC-DC供電的LED通用照明應用包括低功率、中等功率和大功率等不同類型。低功率應用的功率范圍通常在1到12 W之間,中等功率涵蓋8到40 W范圍,大功率應用的功率常高于40 W。
1)1 W至8 W LED通用照明應用要求及方案
在1 W到8 W的低功率LED通用照明方面,典型應用如G13、GU10、PAR16、PAR20和嵌燈等。這類應用的輸入電壓范圍在交流90至264 V之間,恒流輸出電流包括350 mA和700 mA兩種,能效要求為80%,并要求提供短路保護和過壓保護等保護特性。
在這類應用中,可以采用安森美半導體的NCP1015自供電單片開關控制IC。這器件集成了固定頻率(65/100/130 kHz)電流模式控制器和700 V的高壓MOSFET,提供構建強固的低成本電源所需的全部特性,如軟啟動、頻率抖動、短路保護、跳周期、最大峰值電流設定點及動態自供電功能(無需輔助繞組)等。
值得一提的是,NCP1015在1 W到8 W LED照明應用中,既可以用于隔離型方案,也可用于非隔離型方案,滿足客戶的不同應用需求。這兩種方案的成本差不多。但隔離型方案采用變壓器實現電氣隔離,方案中包含簡單的反饋電路和用于負載開路及故障保護的鉗位電路,安全性高,更適合于需求通過安規認證的應用。非隔離型方案采用抽頭電感來隔離交流信號,能提高MOSFET工作的占空比,提高系統能效及電路性能。

圖1:基于安森美半導體NCP1015的1至8 W隔離型(a)及非隔離型(b) LED照明方案。
上述基于NCP1015的隔離型及非隔離型方案均不含PFC,但安森美半導體也提供含PFC的NCP1015/NCP1014方案,為客戶提供更多選擇。
2)8 W至25 W LED通用照明應用要求及方案:無PFC與有PFC
在8 W-25 W AC-DC LED照明應用中,我們要考慮兩種情況。一種是應用不要求功率因數校正(PFC)。另一方面,美國能源部(DOE)“能源之星”固態照明(SSL)規范規定任何功率等級皆須強制提供功率因數校正(PFC)。這標準適用于一系列特定產品,如嵌燈、櫥柜燈及臺燈,其中,住宅應用的LED驅動器功率因數須大于0.7,而商業應用中則須大于0.9。但這標準屬于自愿性標準,即可選擇不遵從或遵從。因此,要考慮的另一種情況是要求PFC。
不需要PFC的8 W到25 W AC-DC LED照明方面,典型應用如PAR30、PAR38和嵌燈。在這類應用中,輸入電壓要求為85~135 Vac或185~264Vac(或通用輸入),能效要求大于80%,提供短路保護及開路保護等保護特性,恒流輸出電流為350 mA、700 mA及1 A等不同電流。相應地,可以采用安森美半導體的NCP1028或NCP1351,見圖2。

圖2:基于NCP1028和NCP1351的8-15/25 W AC-DC LED照明方案(無PFC)
其中,NCP1028是一款增強型單片開關控制IC,提供800 mA峰值電流,還提供過功率保護、內置斜坡補償及輸入欠壓保護等特性,適用于在通用寬電源輸入的應用中提供幾瓦至15 W的輸出功率。除了基于NCP1028的無PFC方案,安森美半導體現也提供基于NCP1028的有PFC的方案。NCP1351則是一款固定導通時間、可變關閉時間脈寬調制(PWM)控制器,適用于成本至關重要的低功率離線反激開關電源應用。這器件支持頻率反走,還具有閂鎖輸入、自然的頻率抖動、負電流感測及擴展的電源電壓范圍等特性。
在要求PFC的8 W到25 W AC-DC LED照明方面,典型應用同樣是PAR30、PAR38和嵌燈。這類應用的輸入電壓規格為90至264 Vac,能效要求80%,支持350 mA、700 mA及1 A恒流輸出,提供短路及過壓保護,功率因數要求高于0.9。這類應用適合采用安森美半導體的NCL30000單段式功率因數校正LED驅動器。單段式拓撲結構省下專用PFC升壓段,減少元器件數量,幫助降低系統總成本。NCL30000提供高于0.9的功率因數,滿足IEC C類諧波含量要求。這器件能夠直接驅動LED,帶精確恒流輸出控制,在5至15 W的較低輸出功率時能效高于80%,典型能效高于83%,并支持TRIAC等現有調光方案。

圖3:基于NCL30000的8-25 W AC-DC LED照明方案(有PFC)
3)50 W至200 W LED通用照明應用要求及方案
功率高于50 W的AC-DC LED應用廣泛用于街道照明及大功率區域照明,可以采用不同的LED方案,用于50 W-150 W或100W -200 W的功率范圍。假定其輸入電壓規格為90--264 Vac,功率因數高于0.9,能效大于85%,提供短路及過壓保護,及350 mA、700 mA和1 A的恒流輸出。此類應用可以采用下述不同方案,適應不同需求:
NCL30001:單段式PFC LED驅動器;
NCP1607+NCP1377:CrM PFC+ QR PWM;
NCP1607+NCP1397或NCP1392/3:CrM PFC+ LLC PWM。

圖4:基于NCL30001的40-150 W AC-DC LED照明方案
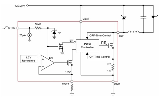
以NCL30001為例,這是一款電流連續模式(CCM)控制器,用于40 W到150 W功率范圍的單段式功率因數校正LED驅動器。這器件支持20到250 kHz的可調節開關頻率,支持頻率抖動和電壓前饋,包含輸入欠壓和過載定時器,提供高能效和高功率因數及強固的保護特性,圖4是NCL30001的典型應用電路圖。
值得一提的是,近年來,業界對超高能效的LED照明拓撲結構興趣日濃,期望在相對較低的功率電平(<50 W)提供高于90%的能效,這個能效目標甚至比“能源之星”2.0版外部電源能效要求(功率不超過49 W時能效高于87%)更高。要達到這樣高的能效,需要采用新的拓撲結構,如從反激拓撲結構轉向諧振半橋拓撲結構,從而充分發揮零電壓開關(ZVS)的優勢。有利的是,安森美半導體早已著手開發能用于LED驅動電源的高能效半橋解決方案,如NCP1396及其升級版NCP1397高性能諧振模式控制器。NCP1397內置高端和低端驅動器,支持可調節及精確的最低頻率,提供極高能效,并具備多種故障保護特性。[page]
不同功率DC-DC供電LED通用照明應用要求及方案
4)1 W-3 W DC-DC LED降壓應用
典型1 W-3 W DC-DC LED降壓照明應用包括MR11/MR16、汽車照明、太陽能供電等。這類應用的輸入電壓為5到28 Vdc,支持350 mA和700 mA恒流輸出,頻率達500 kHz至2 MHz,能效不低于90%,工作溫度范圍為-40℃至125℃。在這類應用中,可以采用安森美半導體的CAT4201降壓LED驅動器。這器件擁有專利的開關控制架構,可驅動7顆串聯LED(24 V輸入時),能效高達94%,并提供LED開路保護、限流和過熱保護等保護特性。

圖5:CAT4201 1-3 W DC-DC LED方案。
5)1 W-30 W DC-DC LED降壓應用
典型1 W-30W DC-DC LED降壓應用包括MR16射燈、街道照明中的次級端DC-DC LED驅動器。這類應用中,輸入電壓范圍為7 至120 Vdc,輸出電壓范圍為6至110 Vdc,支持350 mA、700 mA或1 A恒流輸出,能效不低于90%。這類應用可以采用安森美半導體的NCL30100降壓LED驅動器,這器件外置開關MOSFET,提供靈活的輸入電壓和輸出電流設計,能效高于95%,其應用電路圖參見圖6(a)。

圖6:基于NCL30010的1-30 W LED降壓應用和基于NCP3066的3-20 W LED升壓應用。
6)1 W-20 W DC-DC LED升壓應用
典型3 W-20 W DC-DC LED升壓應用常見于DC-DC LED驅動器。這類應用的輸入電壓為5至28 Vdc,支持350 mA或700 mA恒流輸出,能效不低于90%。這類應用可以采用安森美半導體的NCP3065/NCP3066 LED驅動器。NCP3065/NCP3066能夠配置為降壓、升壓、單端初級電感轉換器(SEPIC)和逆變器等不同模式,并提供相應的汽車應用版本,即NCV3065/NCV3066。圖6(b)顯示的是NCP3066的升壓配置LED應用電路圖。
7)1 W-3 W手電筒LED升壓/降壓應用
1 W-3 W手電筒LED應用中既有升壓型,也有降壓型。升壓型應用的輸入電壓范圍為1至2.5 Vdc,工作頻率達1.2 MHz;降壓型應用的輸入電壓范圍為4至5.5 Vdc,頻率達1.7 MHz。兩類應用都需支持350 mA或600 mA恒流輸出,能效高于90%。在1-3 W手電筒升壓LED應用可采用安森美半導體的NCP1421升壓DC-DC轉換器,同等功率范圍的手電筒降壓LED應用可以采用安森美半導體的NCP1529低壓降壓轉換器,應用電路圖分別如圖7(a)和圖7(b)所示。

圖7:基于NCP1421的升壓型和基于NCP1529的降壓型1-3 W手電筒LED應用。
[page]
特別適合低電流LED照明應用的線性恒流穩流器
前文根據不同的供電類型,探討了不同功率范圍LED應用的要求及適合采用的驅動電源方案。但縱觀不同的LED照明應用,可以發現有一類應用側重于低電流應用,典型應用如商業和工業標識牌、汽車停車燈和尾燈,以及建筑物和裝飾照明等。這類低電流LED應用常見的驅動方案包括低壓降線性穩壓器和電阻等。這兩種驅動方案各有其優劣勢。
有利的是,安森美半導體利用正申請專利的自偏置晶體管(SBT)技術,結合自身超強的工藝控制能力,推出一種新的低電流LED驅動方案——NSI45系列雙端和三端線性恒流穩流器(CCR)。這種方案比線性穩壓器更簡單,且成本更低,但性能相比電阻方案又大幅提升,填補了市場空隙。NSI45系列提供眾多優勢,如在寬電壓范圍下保持亮度恒定,輸入電壓較高時保護LED免受過驅動影響,輸入電壓較低時仍使LED較亮,幫助減少或消除LED編碼庫存,以及幫助降低系統總成本等,非常適合低電流LED電流應用。
LED照明應用方案周邊元器件
眾所周知,LED照明系統較為復雜,涉及光學、電和熱等不同范疇。安森美半導體身為應用于綠色電子產品的首要高性能、高能效硅方案供應商,提供完整的LED照明解決方案,除了驅動電源外,還包括通信、光傳感器、MOSFET、整流器、保護、濾波器和熱管理產品,參見圖8。
例如, LED環境光及街燈強度控制、LED背光強度控制和顯示屏白平衡控制等應用需要能耗極低的環境光傳感器,并要求光傳感器支持精確的低光等級工作,特別是在存在濾光的情況下。在這類應用中,安森美半導體提供包括光傳感器、LED驅動器及高速I2C接口的光電產品組合,其中的光傳感器產品包括NOA1211(模擬輸出)、NOA1302(數字輸出)和NOA1305(數字輸出)等。這些光傳感器的工作電流極低,在100流明光輸出條件下分別僅為58 μA、550 μA和115 μA。
此外,LED街燈等應用為了降低后期維護成本,可在應用中增加保護器件,如采用安森美半導體的NUD4700,在發生LED開路故障條件時提供旁路電流,保證其它LED正常工作,且恰當處理散熱的話,還可支持大于1 A電流。另外,在智能電網趨勢下,工程師還可以在LED聯網街燈應用中采用安森美半導體的AMIS-30585和AMIS-49587電力線載波(PLC)調制解調器及NCS5650 PLC線路驅動器等產品。除此之外,安森美半導體的BC858CDXV6T1G雙極結晶體管(BJT)也可用于在LED照明應用的低能耗恒流感測。

圖8:安森美半導體能為LED照明應用提供完成光電組合產品解決方案。
您可能感興趣的文章:
| 13W離線高功率因數TRIAC調光LED嵌燈設計示例 | |
| 替代氙氣閃光的超級電容LED閃光燈方案 | |
| LED照明電源中幾個核心設計難題的探討 | |
| 臺燈專用LED照明參考設計 | |
| PDF下載:LED通用照明電路設計要素 | |
| 不同電源供電及不同功率等級的LED照明解決方案 | |
| LED通用照明電源面臨的挑戰及相關解決方案 | |
| LED照明設計基礎知識 | |
| LED照明全方位滲透 應用前景看好 |




